My build progress

Woohoo! Got my new PCB and panels in! Looks like I lined it up right this time!

I did a test this time (from JLCPCB), ordering the front panel in both aluminum and regular PCB material. The aluminum ones have the same weird streaky look as the last batch, while the PCB one looks pretty good. So I suppose that’s the way to go for future orders.


7 Likes

Sequencin’

(The display flicker is a video artifact.)

8 Likes

Yes, it’s quiet. It was late.

7 Likes

As another gray meanie owner looking for a sequencer I’ll watch this with great interest.

2 Likes

Today i put a Buffered multiple on the case (it’s not the first but I put 1 per case, it’s always practical and usefull)

and a little patch with it :slight_smile:

BTW at the end it’s not a sample, it’s my real cat coming in from outside and asking for my attention :sweat_smile:

13 Likes

My modular is starting to take shape but I still miss a lot of modules. @Dud is a great source of inspiration actually, I love your style and setup :smiley:

Recently I built a clock divider based on a 4040 and 4069 for inverted inputs but I need to modify it a bit so that it works with the 3.3V BSP clock signal. I also added a Twin T Kick and fixed my MS-20 (it was solder blob issue).

Here is a quick industrial techno jam session:

8 Likes

Can we get an updated ‘family’ shot with your whole rig? I can only imagine how many boxes you’ve got now, you maniac!

7 Likes

@tamasgal thanks :hugs:

@BlackDeath Soon, again an Utility mix and my Baby8, and this new case (5) will be full for some pics :wink:

4 Likes

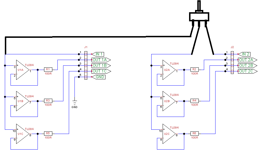
The TL084 has 4 opamps, yet you use only 3 per IC. Is that because of a space issue?

1 Like

Is one not for the LED?

I was only looking at the schematic. But for a led a double switch and a resistor would suffice, so no need for opamps there, I think.

1 Like

Actually never mind, I thought all sections were being used on the stripboard, on closer inspection 2 of them are terminated.

1 Like

Yes it’s because of a space in my panel :slight_smile:

1 Like

My mix of several utility module

2 Attenuverter (from Sam’s OBA schem) + 2 Positivizer (from @analogoutput schem) + 1 CV Glide

Simple but very useful :slight_smile:

To use the small unused pieces of the stripboard, I made 3 mini circuits that I assembled afterwards (no waste :wink: )

like for every module a little patch with it

and i made a stripboard for the dual positivizer here

12 Likes

Love the use of stripboard scraps. Keep it up you’ll be an honourary Scotsman!

5 Likes

Voltage control, switching between 5 and 10 triggers per 16 steps

4 Likes

Hey @Dud! Nice build.
How do you attach the leds to the panels? Are they “store-bought” led holders or do you use another DIY method? I like this flat look of the led holder attached to the panel.

1 Like

Thx, I buy them at Tayda :slight_smile:

3 Likes

This type?

3 Likes

yes exactely that 's it :wink:

1 Like