Guitar Feedback Module Ideas?

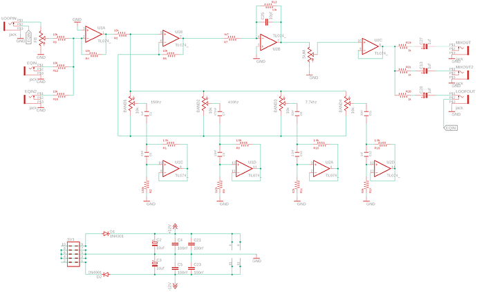
OK, I now understand (I think) that you’ve hard wired the output to the feedback pot. I thought you’d kept the LOOP IN input but instead you kept the EQ input. Makes more sense, I guess? In that case the value of the feedback pot could be 10k since it’s not on an input any more. But yes, if I were doing it I’d try 100k on the input jack and the feedback wiper (R3 and R12). However it looks like you’ve changed R5, not R4. R5 can stay 10k but R4 should match the input resistors, 100k. If built with the LOOP IN/OUT jacks then the feedback pot should be 100k. The sum pot can stay 10k or can be 100k, doesn’t matter (100k will draw less current but no big deal… 10k might be quieter? Not sure.)

At least that’s what I’d try, if I were building it, and when I say “try” I mean on a breadboard!

2 Likes

thx i 'll see that tomorrow (2h30 of the night in France :sleeping: )
to fixe that and maybe also add the send/return fonction

bye …

zzzzzzzZZZ

1 Like

I changed the values and add the send/return jack

hope it’s good :slight_smile:

i find this demo

2 Likes

Wow, I forgot all about this thread! I can read a schematic a lot better than I was a few months ago…

I still want to give this one a go, I like harsh noises.

Where did you get the value for 100K on the feedback pot? I was looking through the BOMs on his site and couldn’t find any reference to it, but I think it should be a 10K like the others?

3 Likes

It’s a voltage divider, and it’s going into a 100k resistor, so 10k vs 100k shouldn’t make much difference — in principle it should respond less linearly with 100k but not very much so.

1 Like

take a look at that and just adapt and amplify the inputs for a guitar level to modular level:

1 Like

oh sorry I didn’t see that people have post the same circuit at the top in the post… :relieved:

1 Like

@Dud did you have time to test your stripboard version ?? :slight_smile:

1 Like

Not yet, all components are on my desk work, but for the moment it’s allways the time for me to play with sounds and cables :slight_smile:
a bit like on a modular construction vacation, but still looking forward to going back and build some modules (and especially this one!!!)

3 Likes

and you are right to play music with your DIY synth!

Personly, I don’t have any time to build or to play right now, unfortunately… :confused:
… so having fun for me please ! :wink:

3 Likes

Monotropa V3 stripboard layout verified, except move the leftmost ground jumper one row lower or it will short circuit your +12V:)

4 Likes

I just saw this, thank you very much :slight_smile:

better like that

2 Likes